Pill Dispenser
An automated pill dispenser for health care applications
-
In my second year Engineering Design course, we were given an open ended problem to develop something that would benefit seniors homes. My team chose to build an automated pill dispenser machine, and an accompanying app for the healthcare workers to use to schedule and monitor pill consumption.
My contribution to the project was primarily in the mechanical and electrical designs, wheras my teammates worked on building the iOS and Android apps.
The mechanical design of the prototype (both CAD and the actual built prototype) can be seen below

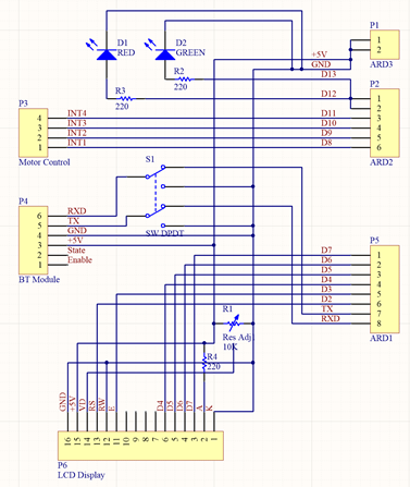
An arduino UNO was used to power the electrical system. The system consisted of a 16x2 display, a potentiometer, a stepper motor and some diagnostic LED's.
The schematic can be seen below

This was my first time developing and prototyping a working control system. I had a lot of fun working on this project!